| 型号 | 簡要區别 |
| M680 | ISO14443A卡片取電開關 |
>>産品描述
- 支持符合ISO14443A标準的高頻卡
- 超低價格,适合酒店插卡取電類應用
- 高抗幹擾性
- 無需外部晶振,可減少外部器件數量
- 自帶看門狗
- 封裝:SOP8
- 配以專用的KF680f評估闆,可實現用戶應用快速開發,以達到短時間進入市場的目的
>>芯片簡介



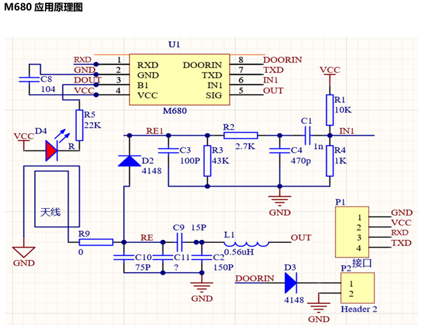
>>應用原理圖參考
參考原理圖





>>主要技術指标
- 讀卡距離:10-40mm(與卡片尺寸有關)
- 電源:DC2.0-5.5V
- 讀卡電流:約5-60mA
- 工作溫度-20℃~+85℃
- 封裝尺寸:SOP8
>>型号間主要區别
| 型号 | 主要區别 | 支持卡片類型 |
| M680 | 取電開關 | Mifare S50,S70,FM11RF08,Ultraligh,Ntag系列,Desfire系列及其兼容卡片 |
>>相關資料下載